Toggle navigation
登入
校園生活
餐點檔案
作息表
餐點表
行事曆表格
關於大鵬鳥
創校理念
教學特色
環境設備
環繞影像
校園訊息
最新消息
校園花絮
校園相簿
班級相簿
活動影片
聯絡我們
校園資料
最新消息
回列表
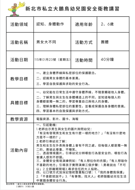
115年1月23日安全衛教~男女大不同
2026/01/16
附件下載
回列表
×